
陶永光/肖德胜教授团队在国际期刊Advanced Science上发表重要研究成果
杨瑞、王毛男 2023年07月11日 14:16 浏览次数:
近日,bv伟德国际1946基础医公司陶永光/肖德胜教授团队在国际期刊Advanced Science(IF=15.1)发表题为The NLRP11 protein bridges the histone lysine acetyltransferase KAT7 to acetylate vimentin in the early stage of lung adenocarcinoma的原创性研究论文,陶永光教授、肖德胜教授为该文的共同通讯作者,bv伟德国际1946博士研究生杨瑞为第一作者。
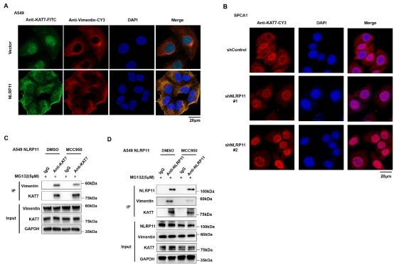
在该研究中,陶永光/肖德胜教授团队通过转录组测序及定量蛋白质组分析发现:细胞因子水平异常是早期肺癌组织最显著的表达特征,核苷酸结合寡聚化结构域NOD样受体蛋白(NLRs)作为细胞因子上游关键调控因子因此受到关注,NLRP11作为NLRs中最显著的上调基因,与LUAD患者预后不良相关。通过高效液相色谱-串联质谱(LC-MS/MS)及细胞实验发现NLRP11直接结合Vimentin且Vimentin发生K104位乙酰化(Vimentin-K104Ac),而NLRP11可抑制Vimentin泛素化-蛋白酶体降解,维持其在细胞中表达的稳定性,这一调控作用依赖Vimentin K104位点。同时,经LC-MS/MS及分子生物实验鉴定发现KAT7直接参与NLRP11介导的Vimentin-K104Ac,NLRP11可促进KAT7蛋白的胞浆易位(图1A、B),进而增强KAT7与Vimentin的相互结合,介导Vimentin K104位乙酰化。此外,MCC950可能通过竞争性结合NLRP11进而干扰其与Vimentin相互作用(图1C、D),抑制Vimentin-K104Ac及其相关恶性表型,这为肺腺癌的治疗提供了新的思路。
这一研究揭示了炎症小体组分核苷酸结合寡聚化结构域NOD样受体蛋白11(NLRP11)通过招募乙酰化酶KAT7与Vimentin结合,介导Vimentin K104乙酰化进而稳定其在早期肺腺癌(LUAD)细胞中表达的重要机制(图2),为衔接炎症与EMT在肿瘤发生发展中的关系提供新的证据。

图1. NLRP11对KAT7胞浆易位的调控及MCC950对NLRP11/KAT7/Vimentin间相互作用的影响
图2. 肺腺癌细胞中NLRP11/KAT7/Vimentin轴作用机制示意图
陶永光教授和肖德胜教授团队长期以来聚焦于染色质修饰、泛素化与肿瘤代谢及细胞命运的机制研究,迄今在PNAS、Nucleic Acids Research、Cancer Research、Cell Death & Differentiation、Oncogene、Molecular Cancer、Nature Communications、Cell Reports、JAMA Neurology和Signal Transduction and Targeted Therapy等期刊发表SCI文章100余篇。
原文链接:https://doi.org/10.1002/advs.202300971
一审:周建华 二审:尹沅江 三审:黄河