伟德bv1946官网-bv伟德国际1946
书记信箱
经理信箱
联系我们
English
关于我们
伟德bv1946官网简介
历史沿革
组织机构
公司领导
领导分工
办事指南
党群工作
党群动态
通知通告
组织机构
政策文件
分党校工作
统战工作
工会之窗
离退休
关工委
下载专区
人事工作
人事动态
团队队伍
人才招聘
人事政策
博士后
下载专区
学科与科研
科研动态
重点学科
科学研究
平台基地
青年科协
下载专区
旗下产业
本科教学动态
通知通告
管理机构
专业建设
课程建设
教学研究及成果
创新创业教育
实验室建设
下载专区
研究生教育
研究生教育动态
通知公告
导师介绍
招生管理
培养管理
学位管理
相关文件
下载专区
员工工作
学工简介
学工动态
规则制度
学工委
团学会
人才招聘
下载专区
国际合作与交流
国际合作与交流动态
员工之家
员工动态
员工名录
杰出员工
下载专区
对外服务
对外服务动态
员工工作
学工简介
学工动态
规则制度
学工委
团学会
人才招聘
下载专区
热点新闻
伟德bv1946官网召开“师德第一课”会议
2025-03-31
3月27日中午,伟德bv1946官网在bv伟德国际1946杏林校区图书馆学术报告厅召开“师德第一课”会议,全体院领导以及教职工共170余人参加会议,会议由熊炜经理主持。会上,王慷慨书记深入解读中央八项...
最新公告
伟德bv1946官网诚邀海外优秀青年人才携手申报国家自然科学基金优青(海外)项目
2025-02-28
一、伟德bv1946官网简介bv伟德国际1946坐落在中国历史文化名城──湖南省长沙市,占地面积317万平方米,跨湘江两岸,依巍巍岳麓,环境幽雅。公司秉承百年办学积淀,弘扬以“知行合一、经世致用”为核心的大学...
站内搜索
规则制度
当前位置:
首页
>>
员工工作
>>
规则制度
>> 正文
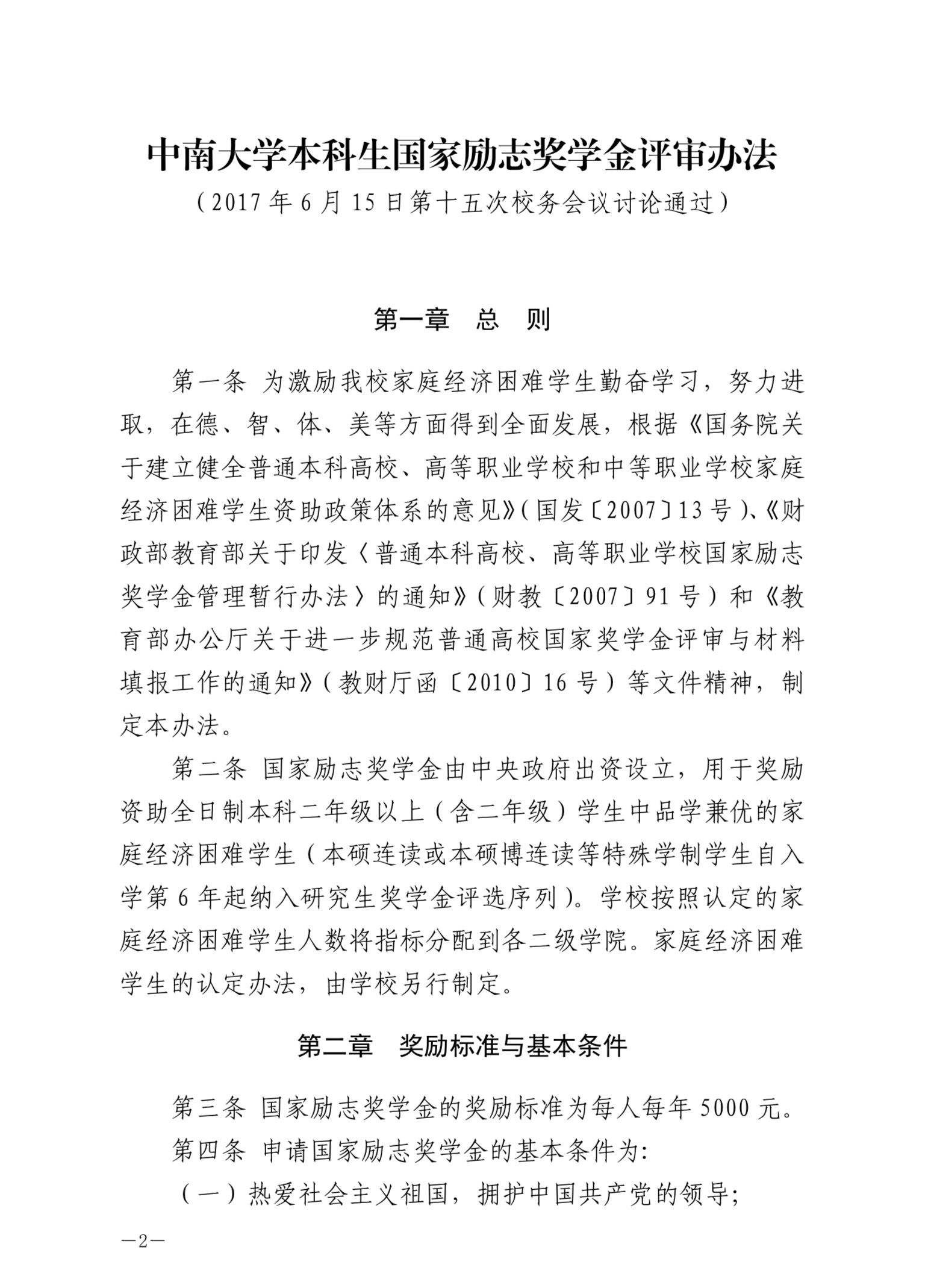
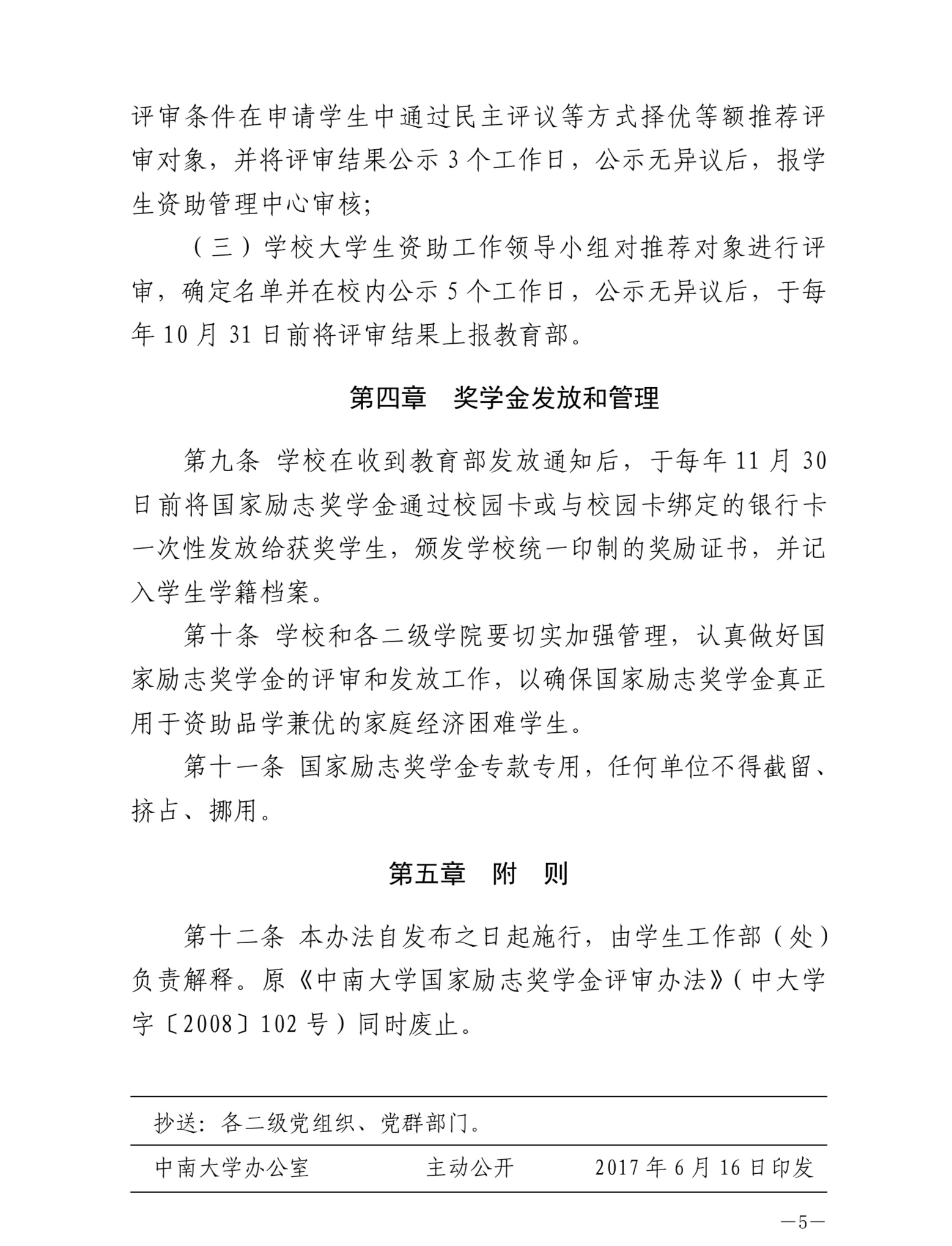
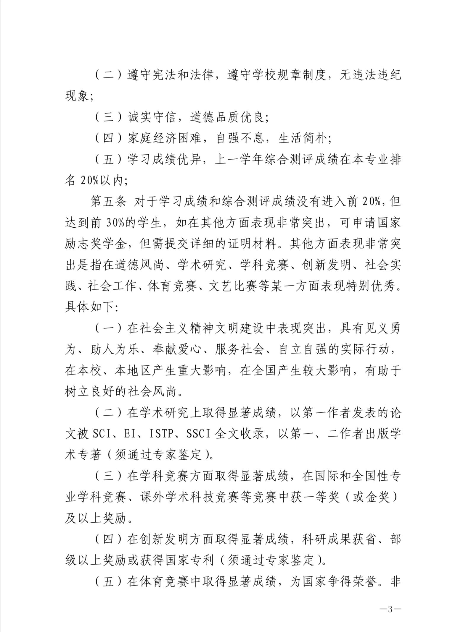
bv伟德国际1946国家励志奖学金评审办法
2023年10月16日 21:41 浏览次数:
上一篇:
bv伟德国际1946员工宿舍管理规定
下一篇:
bv伟德国际1946员工自行在外租房居住管理规定