
bv伟德国际1946基础医公司林戈课题组在《自然-遗传学》合作发文:全面解码染色体异常引起人类早期胚胎发育阻滞的机制
冷丽智 2024年06月06日 07:54 浏览次数:
2024年6月5日,bv伟德国际1946基础医公司林戈课题组与华大生命科学研究院商周春课题组合作在《自然-遗传学》(Nature Genetics)在线发表了题为“人类非整倍体囊胚单细胞转录组图谱(A single-cell transcriptome atlas of human euploid and aneuploid blastocysts)”的研究论文。bv伟德国际1946基础医公司林戈研究员和华大生命科学研究院商周春副研究员为该论文共同通讯作者,bv伟德国际1946基础医公司冷丽智副教授和顾亦凡副研究员,华大生命科学研究院王声鹏博士和王全磊博士为论文共同第一作者。
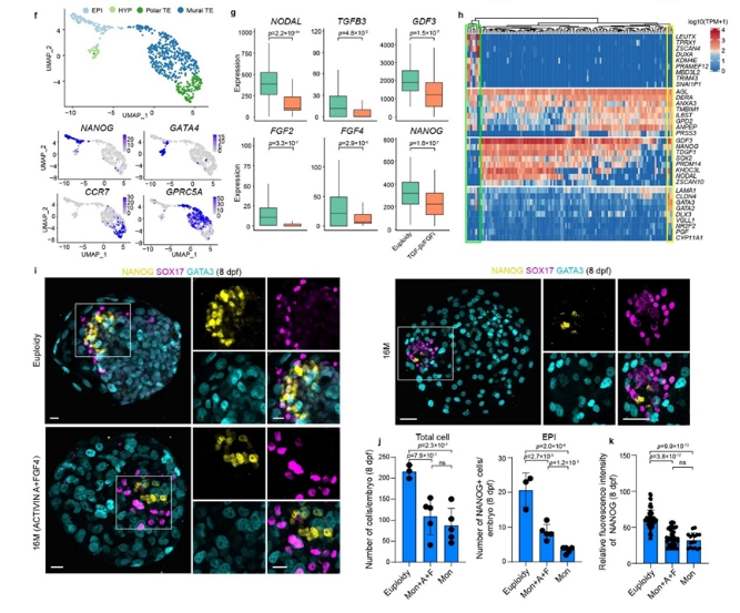
染色体非整倍性是人类早期胚胎发育阻滞、流产和出生缺陷的主要原因。然而,非整倍体导致人类早期胚胎发育潜能下降的分子机制还不清楚。林戈课题组基于植入前遗传学检测结果筛选出覆盖1-22号常染色体及性染色体的非整倍体囊胚,总共检测了203枚囊胚,共计14908个细胞的单细胞转录组,揭示了全染色体组非整倍体囊胚的剂量效应规律,发现基因的转录水平与染色体拷贝数成正比。通过差异基因分析识别出每条染色体上的剂量效应基因和剂量补偿基因,并鉴定出90个剂量敏感的区域。课题组还发现上胚层(Epiblast, EPI)是囊胚发育的调整中心,通过分泌TGF-β和FGF信号通路相关因子介导胚内及胚外谱系细胞的命运,并且TGF-β和FGF信号通路活性下降是非整倍体胚胎EPI发育异质性和滋养外胚层(Trophectoderm,TE)成熟不足的重要原因。该研究从全染色体组水平解析了人类早期胚胎染色体倍性—基因表达—谱系分化的级联调控网络,为理解染色体剂量效应及对早期胚胎发育的影响奠定了基础。

EPI通过TGF-β和FGF信号通路调控胚内及胚外谱系分化
林戈研究员团队长期致力于人类早期胚胎发育的应用基础研究,在Cell Stem Cell、Nature Communication、Advanced Science等期刊发表了一系列高水平论文。本研究获得了国家自然科学基金、国家重点研发计划、湖南省杰出青年基金等多个项目的支持,同时该课题得到了国家卫生健康委人类干细胞与生殖工程重点实验室、中信湘雅生殖与遗传专科医院等单位的大力协助和支持。
(一审:林戈 二审:闻佳敏 三审:黄河)